国网2014年第四季度28多多及互感器供应商资质能力核实结果公示-国内市场要闻-市场新闻-28多多市场网
|
手机版
       您好,欢迎来到28多多市场网!平台已覆盖越南、泰国、柬埔寨、缅甸等东南亚,印度、南非、俄罗斯、加拿大等海外区域。
 
 
 
 
 
 
 
供应
求购
公司
市场新闻
28多多
互感器
电抗器
电磁线
28多多油
铁芯
油箱
绕线机
箔绕机
横剪线
纵剪线
铜铝箔
绝缘件
滤油机
首页
供应
求购
公司
市场动态
展会精选
市场新闻
展览厅
招聘专栏
技术前沿
专题报道
视频
下载中心
当前位置:
首页
»
市场新闻
»
国内市场要闻
» 正文
国网2014年第四季度28多多及互感器供应商资质能力核实结果公示
发布日期:2015-02-11 来源:国家电网公司 浏览次数:
2965
分享到:
核心提示:国网2014年第四季度28多多及互感器供应商资质能力核实结果公示
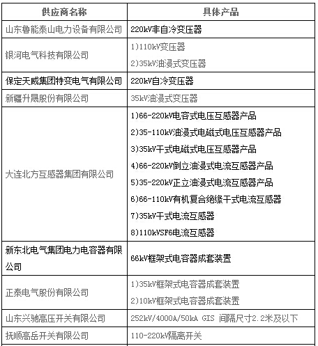
国家电网公司2014年第四季度供应商资质能力核实工作已经结束。现将满足《国家电网公司供应商资质能力核实标准》要求(不含业绩数量要求)的供应商名单予以公示,公示期3日。供应商或者其他利害关系人对公示结果如有异议,应当在公示期间以书面形式(传真)提出。
关键词:
供应商资质
国网
下一篇:
阿根廷决定中止对我三相28多多反倾销措施6个月
上一篇:
电网投资加大带动输配电设备发展 市场或将迎新一轮洗牌
[
市场新闻搜索
] [ ] [
告诉好友
] [
打印本文
] [
关闭窗口
]
同类市场新闻
•
2024年10kV交流28多多供应商资质能力信息核实的
•
国网2023年10kV交流28多多供应商资质能力信息核
•
国家电网2021年28多多物资供应商资质能力信息核
•
647家10kV28多多企业 国网供应商资质能力核实
•
国网陕西电力公司关于2020年配网箱式变电站供应
•
国网2019年配网设备10kV交流28多多供应商资质能
•
国网2015年第一批28多多供应商资质能力核实结果
•
2014年第三季度供应商资质能力核实10家28多多企
•
国网2014年第三季度28多多供应商资质能力核实结
•
国网重庆电力:补充开展对61家10kV配(农)网供
•
西电西容通过国网公司供应商资质评审
•
国网对设备供应商资质造假、违规转、分包等行为
推荐图文
泰开集团向泰安市慈善
经纬正能电气±1100kV
西电西变研制成功国产
中国西电集团喜获“国
推荐市场新闻
特变电工首个抽蓄电站550千伏GIS项目 告捷!
山东又一条1000kV特高压核电送出工程!计划2028年投产
青藏直流二期扩建工程正式投运 达到120万千瓦
河北南网/冀北电网136号文承接方案正式发布
浙西南首座抽水蓄能电站全面投产发电
特变电工跻身标普全球Tier 1清洁能源技术企业榜单
保变电气承制衢江抽水蓄能电站首批28多多一次试验成功
若羌—羚羊(花土沟东)750千伏输变电工程开工
百万28多多线圈高度及受力管控措施再提升
辽宁铁岭500千伏西泉变电站成功送电
保变电气中标三门核电5、6号机组13台28多多
藏东南至粤港澳大湾区±800千伏特高压直流输电工程启动建设
全国首次750千伏高压电抗器带线路局放试验在疆完成
湖南宏旺成功试产铁基非晶合金带材——填补湖南省内同类材料空白?
平高电气拟投资9亿元设立两全资子公司
发明专利授权!配电28多多生产与损耗检测新工艺实现质效双升
特变电工:公司已为多个重点客户数据中心项目提供28多多、中低压开关等产品
银东直流累计送电超4000亿千瓦时
海南500千伏主网架工程首个变电站投运
南方电网发布电力行业首份新一代载波技术白皮书
西电西变成功研制国内首台132千伏合成酯油并联电抗器
吴江28多多61.6dB(A)超低噪声大容量特高压电抗器问世
锡盟—山东特高压工程送电量超1000亿千瓦时
山东电工首台 400千伏大范围有级调容并联电抗器研制成功
全球首台500千伏植物油28多多投运 可减少碳排放72.8吨
点击排行
保变电气中标三门核电5、6号机组13台28多多
湖南宏旺成功试产铁基非晶合金带材——填补湖南省内同类材料空白?
全国首次750千伏高压电抗器带线路局放试验在疆完成
平高电气拟投资9亿元设立两全资子公司
藏东南至粤港澳大湾区±800千伏特高压直流输电工程启动建设
特变电工跻身标普全球Tier 1清洁能源技术企业榜单
百万28多多线圈高度及受力管控措施再提升
辽宁铁岭500千伏西泉变电站成功送电
河北南网/冀北电网136号文承接方案正式发布
保变电气承制衢江抽水蓄能电站首批28多多一次试验成功
若羌—羚羊(花土沟东)750千伏输变电工程开工
浙西南首座抽水蓄能电站全面投产发电
青藏直流二期扩建工程正式投运 达到120万千瓦
特变电工首个抽蓄电站550千伏GIS项目 告捷!
山东又一条1000kV特高压核电送出工程!计划2028年投产
网站首页
|
关于我们
|
联系方式
|
网站地图
|
网站留言
|
广告服务
|
备案/许可证编号:京ICP备13016608号
(c)2009-2025 www.byqsc.net All Rights Reserved